各位考生:
根据教育部《关于做好近期研究生考试招生有关工作的通知》精神及海南省考试局统一安排,现将我校2020年硕士研究生招生考试初试成绩查询等有关事宜公告如下。
一、初试成绩公布与查询
1.公布时间:2020年2月20日由海南省考试局统一公布。
2.查询渠道:凡报考我校的考生可通过以下两种渠道进行成绩查询。
(1)海南省考试局网站:凭本人证件号码和姓名登录。
(http://ea.hainan.gov.cn/ywdt/ptgkyjszsb/202002/t20200220_2750642.html)
(2)海南师范大学研究生招生信息管理系统:凭本人考生编号及身份证号码登录。
(http://47.105.75.197:8688/ASPX/Student/StuLogin.aspx)
系统中所见的上线排名情况(未达国家线者不予排名),目前是以《2019年全国硕士研究生招生考试进入复试的初试成绩基本要求》为参照,且未排除个别考生成绩有误的情况,故仅作为参考数据。
二、初试成绩复核
我校仅接受自命题科目的成绩复核申请,统考科目由海南省考试局负责。为确保自命题成绩准确无误,我校已组织专门工作人员对所有自命题试卷逐份进行了三轮复核、两轮成绩录入校验,并经海南省考试局汇总合成。如考生仍对初试自命题成绩有异议,本人可按以下要求提出复核申请。
1.申请时限:2020年2月26日8:00日2月27日17:30,逾期不再受理。
2.申请方式:考生登录“海南师范大学研究生招生信息管理系统”(网址: http://47.105.75.197:8688/ASPX/Student/StuLogin.aspx),选择需复核科目,并按要求正确填写《海南师范大学硕士研究生招生初试自命题成绩复核申请表》(点击本文左下角“阅读原文”或登录系统下载)内本人各项信息(未附本人身份证复印件者不予受理),在申请人一栏处签字,清晰扫描成PDF格式文件后在系统回传提交。系统用户名为考生编号,密码为考生身份证号码。由于当前全国新型冠状病毒肺炎疫情严重,为保障广大师生生命安全和身体健康,我校不接受现场成绩复核申请或咨询工作。
3.复核内容:根据有关规定,成绩复核仅核查考生试卷是否存在漏评、成绩累计(小题、大题、总分分值)与录入错误等情况,不对试卷进行重新评阅。
4.结果反馈:我校将组织专人对提交申请的考生成绩进行复核,确有错误者将通过“海南师范大学研究生招生信息管理系统”或电话告知本人,无误者不做回复。但由于当前处于疫情防控关键期,学校处于假期且封闭状态,具体成绩复核与反馈时间将根据疫情发展与教育厅要求及我校开学时间等情况确定,请各位考生及时关注相关信息。
三、近期咨询工作
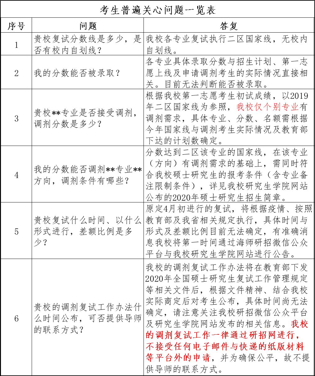
1.共性问题:鉴于目前受疫情防控工作限制,为有效做好相关问题咨询工作,我校结合历年招生工作实际,对《2020年全国硕士研究生招生考试进入复试的初试成绩基本要求》(以下简称“国家线”)公布前考生普遍关心的问题进行了整理,并做了解答,供各位考生参考,详见“考生普遍关心问题一览表”。

2.其他问题咨询方式:在“国家线”公布前,在上述共性问题之外仍有疑问的非具体专业问题,考生可发送邮件至183037066@qq.com,清晰表述问题,相关人员会酌情回复。
共性问题之外的具体专业问题,考生可加入相关专业所在学院专门用于2020年硕士研究生招生咨询工作的qq或微信群(见文末群二维码,)留言咨询,各学院将分时段安排专门工作人员集中答复。未分享群二维码的学院咨询工作详见学院网站相关信息。
各位考生,由于目前处于疫情防控关键期,学校尚未正式开学,工作人员都处于居家隔离状态,为研究生招生咨询工作带来极大不便。又因“国家线”公布以前,很多具体问题暂无法明确答复,望各位考生认真阅读“考生普遍关心问题一览表”中的内容,尽量减少询问,积极配合,耐心等待。
亲爱的考生们,春已来,暖即至,未来可期!让我们心手相依,同舟共济,共克时艰。祝愿各位考生及家人健康平安!

海南师范大学研究生招生办公室
2020年2月20日