为增强大学生职业规划意识,尽早为就业做好充分准备。海南师范大学于11月30日成功举办了2024年大学生职业规划大赛决赛。在此次赛事中,我院学子表现出色,其中王艺珈荣获就业赛道一等奖,叶晨琳荣获成长赛道优秀奖。接下来,让我们一起来听听并学习他们宝贵的经验分享吧!
王艺珈
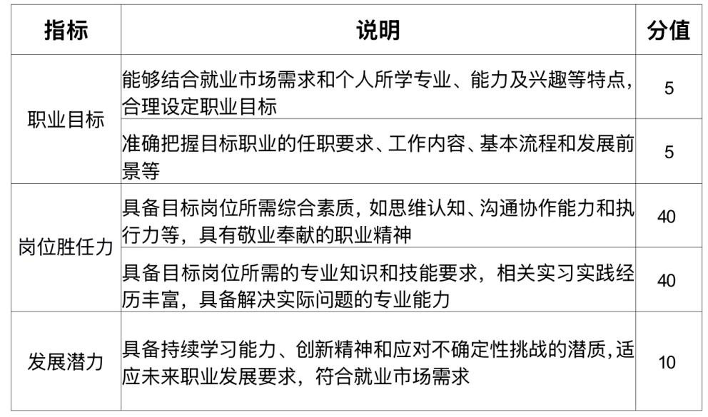
一、确立职业目标,明晰发展路径
首先,参与职规赛就业赛道的第一步是明确自己的职业目标,这需要从个人兴趣、专业背景、个人优势以及市场需求等多个角度进行综合考量。当然,求职方向不必局限于自己的专业领域,但需要准备好在答辩环节应对评委老师关于职业目标选择原因的提问,因为与专业背景不一致的职业可能涉及不同的招聘需求和工作要求,这可能与你的专业发展路径有所差异。
网络上许多经验分享贴建议使用SWOT分析法(优势、劣势、机会、威胁)、MBTI人格测试和360&ampdeg全方位评价来确定职业目标,然而我建议这些分析方法仅供参考,六分钟的路演展示时间较短,要慎重考虑是否适用。结合评委对其他参赛者的点评,路演中不必过多阐述这些测试方法,如果要展示,要确保测试结果与职业目标之间的过渡自然,否则可能会显得较为生硬且难以让评委老师信服你的求职动机。
尽管设定职业目标在评分中所占比例不高,但如果能用生动的语言描述你的成长经历和职业探索过程,同样可以为你的路演增添记忆点和吸引力。

二、深入分析职业,掌握岗位需求
在确定职业目标之后,我们应开始深入研究所选职业的岗位具体要求。通过查阅大量行业发展报告和招聘公告,了解求职岗位所需掌握的技能和知识。同时,结合相关国家政策来阐述职业发展的趋势和前景,将个人职业目标与国家发展需求相结合,使你的职业目标更具前瞻性和战略性。
三、匹配岗位能力,挖掘个人优势
就业赛道更重视学生的岗位胜任力和实践经历,这部分在评分中占的比重最大,因此在路演中应将岗位能力作为陈述的重点。PPT上可以展示获奖证书或实践过程(最好有本人出镜)的图片来证明自己的岗位能力,文字要简洁明了,逻辑清晰,用数据突出个人的实践成果。同时,简历上应按照时间顺序简要概述自己的实习经历,并列出大学三年所获得的荣誉奖项,以提高与求职岗位的匹配度。
四、制定可行计划,强化发展潜力
路演的最后一个评分点是考查学生的个人发展潜力,包括持续学习能力和应对不确定性挑战的潜力。通过岗位匹配明确自身的不足,制定具体可行的短期、中期和长期职业规划,充分展示为实现职业目标所付出的努力。
五、耐心打磨作品,保持积极心态
赛前,要反复打磨作品的细节,确保其清晰美观、逻辑严密,并且要充分熟悉演讲内容,在空教室进行脱稿、计时模拟演讲。赛中,要保持语言表达的清晰流畅,肢体语言自然得体,最重要的是保持乐观的心态,适当降低期望值,以积累经验的心态参赛会更加放松。在答辩环节也要保持冷静,有条理地回答问题,逻辑清晰。
希望我的分享能能对同学们有所帮助,也祝愿大家在职业生涯的长河中,能够稳步前行,不断突破自我,在追求职业发展的道路上越走越远,最终顺利实现自己的职业目标。

叶晨琳
首先,确立明确且合理的职业发展目标至关重要。在制作规划前,我紧密围绕自身所学专业,展开全面的自我剖析,将个人的理想情怀有机融入国家战略需求中,精准锚定了独具特色的职业定位。
再者,清晰、有特色的成长路径展示和规划是关键。在撰写规划书和制作PPT过程中,我构建起清晰明了的逻辑架构,以图文并茂的形式全方位阐述了职业发展的进阶路径以及行之有效的策略,力求在展示过程中能有效传递核心信息。
最后,持续反思与调整不可或缺。在院赛、校级小组赛、校级排位赛三轮比赛进程中,我始终保持谦逊好学的态度,汲取评委们专业而独到的意见,以及指导老师富有建设性的建议。以这些宝贵的反馈为指引,我对规划内容不断进行细致优化,使其更具合理性、可行性与前瞻性,从而逐步提升整个职业规划的品质与竞争力。
希望我们都能怀揣梦想,勇往直前,在未来的道路上,共同实现各自的规划与期望,绽放出属于自己的光彩!

最后,再次向两位同学表示热烈的祝贺,她们的经验分享让我们受益匪浅,收获颇丰。通过此次比赛,希望更多的同学积极参与到职业规划大赛中,明确自己的职业目标,制定切实可行的计划,为未来的就业之路打下坚实的基础。让我们携手并进,以更加务实的态度,面对就业市场的挑战,以全新的择业观念开拓更广阔的就业道路,共同推动高质量且充分的就业目标的实现。