学院首页
学院概况
学院简介
机构设置
现任领导
师资力量
原理教研室
概论教研室
德法教研室
纲要教研室
新思想教研室
思政系
专家学者
兼职思政课教师
学科建设
学科概况
发展规划
成果展示
科学研究
科研动态
科研成果
科研项目
科研获奖
人才培养
招生信息
本科生培养
研究生培养
教学管理
本科生教学
研究生教学
思政课教学
党群工作
党建工作
工会工作
理论学习
校友之家
学生工作
学工概况
学工动态
本科生工作
研究生工作
规章制度
文件政策
岗位职责
工作制度
会议制度
其他制度
交流服务
学术动态
对外交流与合作
社会服务
海马论坛
媒体马院
下载中心
教职工
本科生
研究生
本科评估
工作动态
制度文件
应知应会
师范认证
工作动态
制度文件
应知应会
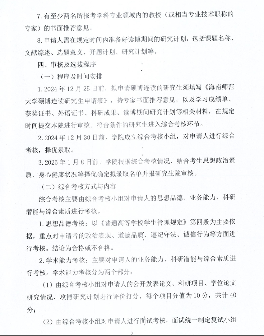
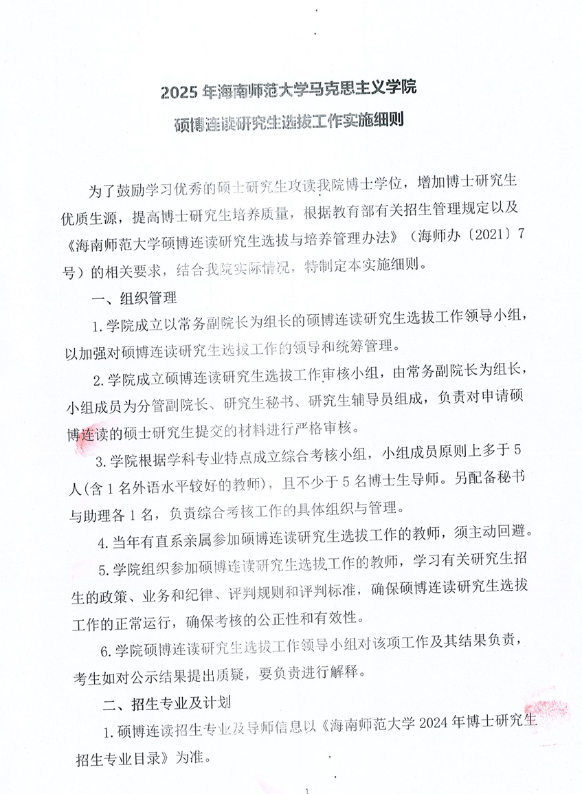
学院动态
图片新闻
通知公告
学院新闻
当前位置:
首页
学院动态
通知公告
> 正文
通知公告
2025 年海南师范大学马克思主义学院硕博连读研究生:选拔工作实施细则
2024-12-15 17:19:08 点击率:
321
来源:本站
上一篇:
下一篇:
地址:海南省海口市龙昆南路99号
学院办公室:0898-65884212 邮编571158
管理
校内链接
-海南师范大学首页
-党政办
-组织部
-宣传统战部
-学生工作部
-人事处
-财务处
-教务处
-科学研究与学科建设处
-后勤管理处
-招生就业处
-保卫处
兄弟院系
-北京大学马克思主义学院
-清华大学马克思主义学院
-中国人民大学马克思主义学院
-武汉大学马克思主义学院
-复旦大学马克思主义学院
-南京大学马克思主义学院
-吉林大学马克思主义学院
-山东大学马克思主义学院
-兰州大学马克思主义学院
-四川大学马克思主义学院
-海南大学马克思主义学院
-北京师范大学马克思主义学院
-华东师范大学马克思主义学院
-华中师范大学马克思主义学院
-华南师范大学马克思主义学院
-东北师范大学马克思主义学院
教研相关
-中华人民共和国教育部
-中共中央编译局
-中共中央文献研究室
-全国哲学社会科学规划办公室
-中国高校人文社会科学信息网
-中国社会科学网
-中国社会科学杂志社
-中国人民大学复印报刊资料
-马克思主义研究网
-求是网
-中国理论网
-马克思主义文库
-宣讲家网
-海南省教育厅
-海南省社会科学网
-海南省高等教育网
-海丝想(海南理论网)
-国家哲学社会科学文献中心
马院微助理
海师马院