通知公告

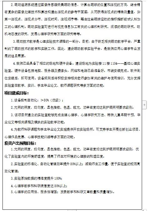
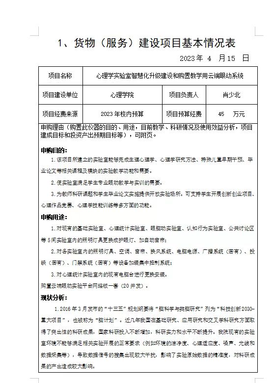
心理学院实验室智慧化升级建设和购置教学用云端眼动系统项目论证报告公示

发布时间:2023年04月18日 来源:心理学院 作者:

心理学院实验室智慧化升级建设和购置教学用云端眼动系统项目论证报告公示

心理学院实验室智慧化升级建设和购置教学用云端眼动系统项目论证报告公示

心理学院实验室智慧化升级建设和购置教学用云端眼动系统项目论证报告公示