
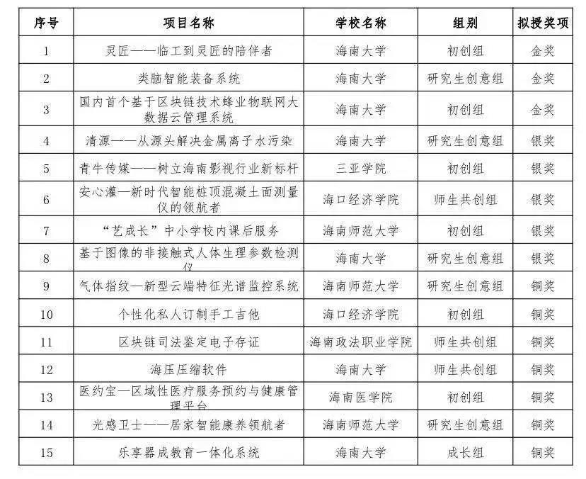
6月27日,第七届中国国际”互联网+”大学生创新创业大赛海南赛区竞赛在海南大学举行。我院”艺成长“中小学课后服务项目在申报书评审、项目展示、路演、答辩各环节过关斩将获得高教主赛道B组银奖。


此次大赛,我校共有987个项目角逐,经过初赛,学校共推选了60个项目参加省级初赛,16个项目进入省级决赛。

我院“艺成长”中小学校内课后服务项目指导老师赵玺昌副院长、李娅老师、张煊老师,成员为祁志军(负责人,2019级音表专业)、甘碧洋(2019级舞蹈表演专业)、高竹青(2018级音乐学专业)。该项目依托海南榕树文化发展有限公司筹建而来,以校内艺术教育为核心,为海口各中小学学生提供优质艺术服务。预计在2021年底完成在编教材的编写工作、app开发工作,与三家以上学校达成合作;2022年开展《海南黎族民歌》等教材的编写工作,加入美术类教学;2023年在合作院校内开设驻点办公室,加入体育类教学,将合作院校数量达到五所以上。
