中文 |
English
-->
网站首页
学院概况
学院简介
现任领导
联系方式
历任领导
组织机构
师资力量
教授
副教授
讲师
助教
招生信息
研究生招生
本科生招生
语言进修生招生
合作项目招生
各类奖学金招生
教学工作
教学管理
研究生教学
本科生教学
语言生教学
项目教学
学生天地
学生风采
学生作品
精品活动
留学指南
入学指南
生活指南
学习指南
就业指南
规章制度
国家法律法规
省级法律法规
学校规章制度
校友会
校友新闻
组织机构
联系方式
师德师风
联系方式
下载中心
招生管理
规章制度
国家法律法规
省级法律法规
学校规章制度
国家法律法规详细页
您当前位置:
首页
规章制度
国家法律法规
详细页
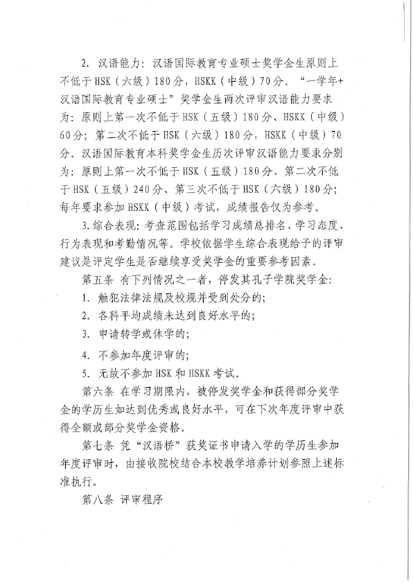
孔子学院奖学金年度评审办法
时间:2020-11-09 0:00 来源:国际教育学院(海南来琼国际学生预科教育学院) 作者:
孔子学院奖学金留学生年度评审表.doc