时间:2022-11-09 0:00 来源:国际教育学院(海南来琼国际学生预科教育学院) 作者:
根据教育部国际司及国家留学基金委相关规定,本年度我校将向外国学生招收“中国高校自主招生”中国政府奖学金项目。申请者可根据公告中的申请条件提交申请。
一、申请条件
1.非中国籍公民,身心健康。
2.年龄、学历、语言要求:
●申请攻读硕士学位者,应当具有学士学位或同等学力,学习成绩优秀,年龄一般不超过 35 周岁;
●申请攻读博士学位者,应当具有硕士学位或同等学力,学习成绩优秀,年龄一般不超过 40 周岁;
●申请以中文为专业教学语言的攻读硕士、博士学位者,中文水平须达到汉语水平考试(HSK)四级;
●申请英文授课专业者,生源国为英语母语国家或上一阶段学历教育为全英文授课者英语免试,非英语母语国家者须达到托福成绩 78 分及以上或雅思成绩 6.0 及以上水平;
●申请俄语授课专业的国际学生,生源国须为俄语母语国家
●体育及艺术类专业须通过专业学院面试
●申请人应当同时符合我校在学术能力、语言能力及其它相关方面的入学要求。
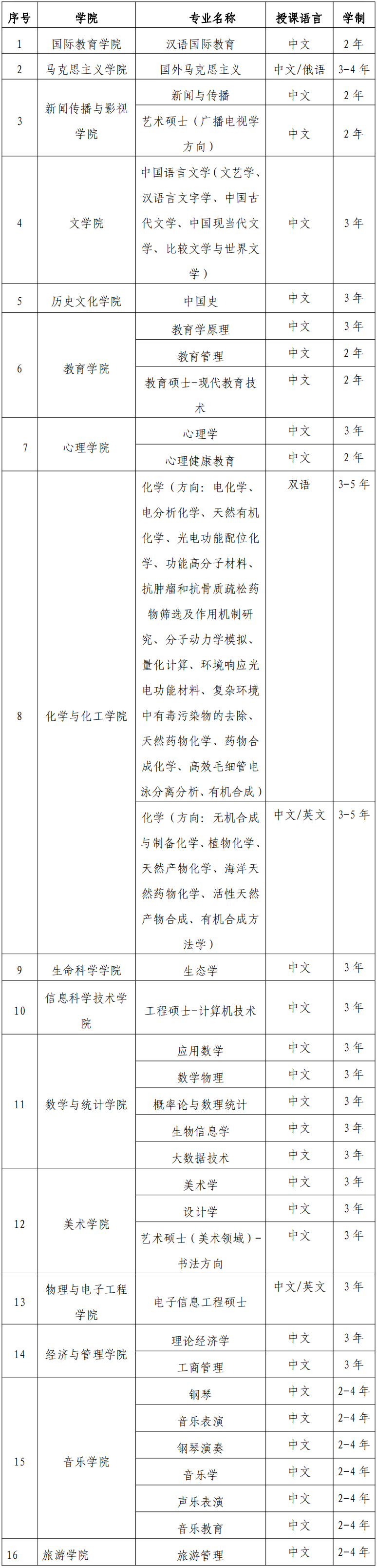
二、招生类别及专业
招生类别为硕士奖学金及博士奖学金,具体招生专业如下:
1、 硕士奖学金招生专业

2、博士奖学金招生专业

三、 奖学金资助内容
●免交学费;
●提供免费校内住宿;
●提供奖学金生活费,生活费标准如下:
硕士研究生:3,000 元人民币/月
博士研究生:3,500 元人民币/月
●提供中国政府奖学金来华留学生综合医疗保险。
四、申请截止日期:2022 年 12 月 30 日
五、申请流程
第 1 步:访问“留学中国”网站,点击“中国政府奖学金来华留学管理信息系统”图标进入申请系统。“留学中国”网站链接: http://www.campuschina.org,点击【学生注册】按钮,注册账户。注册成功后,使用注册的账户登录系统。
第 2 步:录入申请人“个人资料”。点击【编辑个人资料】开始录入个人资料,逐项完成个人资料的录入,并验证保存。完成个人资料录入后,点击【完成】返回上一界面,开始录入个人申请信息。申请人须在完成个人资料录入后,方可开始填写申请信息。
第 3 步:选择正确的“留学项目种类”。请选择“B 类”留学项目种类,点击【新增申请】按钮,开始录入申请信息。
第 4 步:填写正确的 “受理机构编号”。我校的受理机构编号为:“11658” ,“留学项目种类”和“受理机构编号”两者彼此关联,均为“中国政府奖学金来华留学管理信息系统”中的必填内容。申请人填写后,系统会自动显示所填写的代码代表的受理部门的名称。留学项目种类和受理机构编号存在对应关系,如果填写错误,奖学金受理部门将无法收到在线申请信息。
第 5 步:填写“申请信息”。
完成上述操作后,录入“语言能力及学习计划”并上传“补充材料”,直至点击【提交】完成申请。提交申请前请仔细检查各项信息及补充材料,请确保信息及材料的正确性、真实性。“B 类申请”的申请人最多可向三个志愿院校提交奖学金申请,须对应填写三所高校的“受理机构编号”,但此类学生实际仅可作为一所高校的奖学金候选人,由三所高校提交推荐时间确定。建议申请人仅填写获得预录取的一所高校,保证后续录取的成功率。
第 6 步:申请一经提交,申请人将无法修改“个人资料”及“申请信息”。申请被受理前,申请人可通过点击【撤销】撤回已提交申请,并进行修改。申请被撤回后,申请人须在编辑后再次提交,否则该申请将无法被受理。申请被受理后,申请人将无法撤回该申请。
第 7 步:点击“打印申请”下载申请表。
第 8 步:申请者请同时在我校国际学生管理系统:http://study.hainnu.edu.cn/提交申请。
第 9 步按 “申请材料”清单的要求准备相应材料,并在申请截止日期前提交至我校。
注意:建议使用火狐或 IE 11 浏览器,如果使用 IE 浏览器,请去掉浏览器的“兼容性视图模式”后使用。申请人须使用中文或英文完成全部申请信息的填写
六、需要提交的申请材料
1.《中国政府奖学金申请表》(中文或英文填写)。
2.护照首页。如现持有护照有效期不符合要求(护照有效期应晚于 2023 年 9 月),请及时换发新护照。
3.经公证的最高学历证明。如申请人为在校学生,须提交本人就读学校出具的预计毕业证明或在学证明。
4.学习成绩单(自本科阶段起)。成绩单扫描件应包括本科、硕士(如有)、博士(如有)学习阶段,直至最近一学期的成绩。成绩单应由就读学校教务处、研究生院或有关学生管理部门开具并盖章。可提供中/英文成绩单,如为英语以外语种,需另提供英文翻译件并公证。
5.语言能力证明。申请以中文为专业教学语言的申请人须提供有效期内且与相应中文水平要求相符的 HSK 成绩报告。申请以外语为专业教学语言的申请人应根据学校要求提供相应的语言能力证明,如雅思或托福成绩单。
6.预录取材料。
(1)拟来华就读院校出具的预录取材料,可为正式录取通知书、预录取通知书或经中国高校国际学生招生部门认可的导师邀请函等。预录取通知或正式邀请信应使用中方院校专用信纸打印,由国内高校国际学生招生录取有关部门出具,须加盖公章。
(2)入学通知/邀请信中应包含以下内容(中/英文)
a.申请人基本信息:申请人姓名、国籍、出生日期、上一学历院校名称等;
b.来华学习身份:硕士研究生/博士研究生;
c.预计来华时间: 2023 年 9 月
d.申请人中国高校导师(如有)信息;
e.申请人来华学习/研究工作描述;
f.授课语言(中文或外文);
g.如为导师出具的邀请信,须有国际学生招生部门负责人签字与联系方式,并加盖公章;
7.来华学习计划。应提交中/英文学习计划(1000 字以上),博士研究生须由中方导师签字,学习计划只可以用中文或者英文书写。
8.推荐信。提交两名教授或副教授的推荐信,内容应重点包含对申请人来华学习目标要求,中方院校或者中方导师与国外导师的合作情况或者校际交流情况,以及对学生综合能力,未来发展的评价,只可用中文或英文书写。
9.个人作品。申请攻读艺术、设计类等专业者,可通过“作品/其他支撑材料”上传个人作品类材料(如影像、绘画作品等),亦可按照申请院校要求以其他方式提供。
10.年龄不满 18 周岁的申请人,须提交在华法定监护人的相关法律文件。
11.《外国人体格检查表》复印件(原件自行保存,此表格由中国卫生检疫部门统一印制,须英文填写)。申请人应严格按照《外国人体格检查表》中要求的项目进行检查。缺项、未贴有本人照片或照片上未盖骑缝章、无医师和医院签字盖章的《外国人体格检查表》无效,检查结果有效期为 6 个月。
12.无犯罪记录证明。申请人须提交由所在地公安机关出具的有效期内的无犯罪记录证明,通常应为提交申请之日前 6个月以内的证明文件。
注意:通过系统上传的材料须清晰、真实、有效。建议申请人使用专业设备扫描需提交的有关文件,因材料不清晰或无法可识别造成的后果由申请人承担。
七、录取及通知
(1)申请人条件或申请材料不符合规定和要求的,视为申请无效,不予受理。海南师范大学收到申请材料后进行审核,对申请者进行必要的考核或考试(艺术专业申请者须通过专业学院面试)后择优录取。
(2)学校将于 3 月前将申请人申请材料寄至留学基金委。
(3)留学基金委对学校录取结果进行最终审核后,签发《外国留学人员来华签证申请表》(JW201 表)。
(4)留学基金委将在 8 月将最终确定的《录取名单》、《录取通知书》和《外国留学人员来华签证申请表》(JW201 表)寄送我校,8 月我校将录取材料按照《中国政府奖学金申请表》中的地址寄送学生本人。
(5)来华后须按照中国政府奖学金有关规定进行管理。该项目奖学金获得者来华后不得变更录取院校;原则上不得变更学习专业及学习期限。注意:奖学金获得者不得同时享受中国各级政府和录取院校设立的其他奖学金(不含各类一次性奖学金的资助),一经发现,其中国政府奖学金资格将予以取消,并须退还已领取的中国政府奖学金。对于刻意隐瞒的,除取消奖学金资格外,三年内不允许申请中国政府奖学金。
八、联系方式
地址:中国海南省海口市龙昆南路 99 号
海南师范大学国际教育学院
邮编: 571158
电话:0086-898-65819460
传真:0086-898-65819460
邮箱:hainnu@sina.com
网址:http://gjwh.hainnu.edu.cn
微信公众号:“海南师范大学国际教育学院” 或“Hainannu”更多信息请扫描以下学院公众号二维码

版权所有:海南师范大学国际教育学院 网站备案号:琼ICP备0021722号
地址:海南省海口市龙昆南路99号 电话:86-898-65882015 86-898-65819460
传真:86-898-65882015 86-898-65819460 Email:hainnu@sina.com 技术支持:伊索科技


