校友会
工作动态
新闻动态
您当前位置:首页  工作动态  新闻动态 > 正文
喜讯:我校荣获6项海南省科学技术奖
发布时间:2023-12-08 8:44:59 来源:校友会 作者:

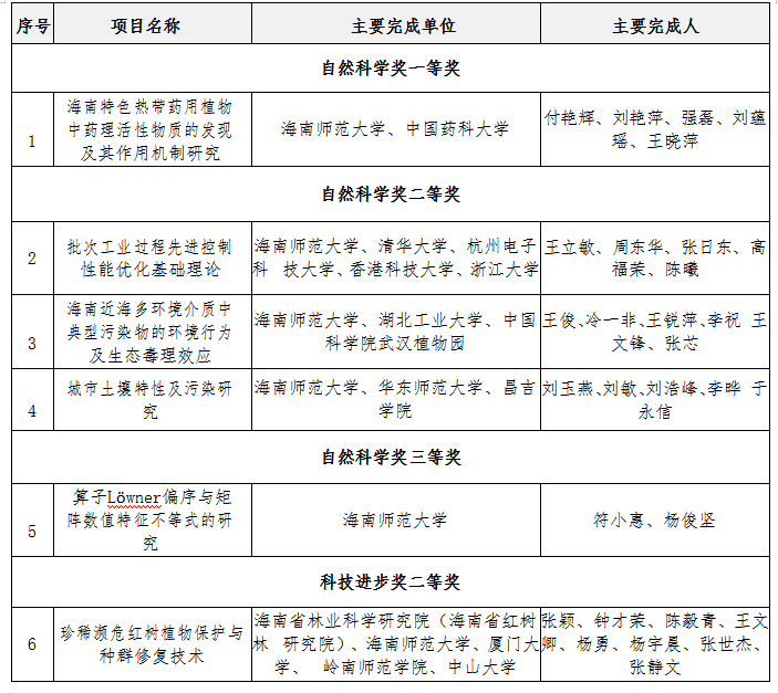
12月5日,海南省科学技术奖励大会在海口隆重召开。我校校长陈相松教授率领科学技术院负责人、获奖代表参加了奖励大会。

我校共获得2022年度海南省科学技术奖6项,其中自然科学奖一等奖1项,二等奖3项,三等奖1项,我校均为第一完成单位;科技进步奖二等奖1项,我校为第二完成单位。获奖数量较上一年度翻一番,也是近六年来的最好成绩。

喜讯:我校荣获6项海南省科学技术奖喜讯:我校荣获6项海南省科学技术奖

我校荣获6项海南省科学技术奖